Serving as the supervisor of a student employee covered by the UAW contracts isn’t the most simple task in the world, and doing so has been subject to a lot of change in the last couple of years. The aim of this page is to give you a quick reference guide on a couple of important points, and make sure you have the latest on who to speak with and when to speak with them.
Timesheets
If you’re the supervisor of a student employee, you have an important job in the Time Reporting System (TRS): reviewing and approving students’ timesheets. It's a record of their job activity – and they don't get paid if you don't approve their timesheets!
TAs and GSRs
As Salaried titles, TAs and GSRs do not need to report specific hours worked in TRS. They do, however, need to report the use of paid time off (PTO) and leaves of absences, or submit timesheets verifying that they have not used any leave.
Frequency: Monthly
Hours Worked: Not Required
PTO/Hours Out: Required
Readers and Student Assistants
Readers and Student Assistants are paid hourly, and so their timesheets must include hours worked in addition to use of paid time off and leaves. Timesheet hours should accurately represent hours worked and be broadly-representative of the student’s appointment.
Frequency: Biweekly
Hours Worked: Required
PTO/Hours Out: Required
These duties are relatively new to campus and our departments, but ultimately serve to protect you by ensuring that the person most familiar with the student’s work is approving the formal record of that work.
The Time Reporting System sends automated emails to inform you when timesheets have been submitted, so in practice it’s a relatively simple matter of clicking in to view each timesheet, ensuring that the work (and absence from work) matches what has been assigned and discussed, and clicking “Approve”. A one-minute video on acting as a Timesheet Supervisor can be found here.
If you are not the approver of your student employees' timesheets, it's likely that your Graduate Program Coordinator (GPC) is serving in that role. This simplifies your duties significantly, but comes with a big responsibility: you must let your GPC know about any absences, unusual hours worked, and so forth. Otherwise, they will be approving timesheets "blind" to the actual work occurring.
Timesheet FAQs
- My Reader/Student Assistant's hours don't match their appointment.
That’s likely okay. An appointment at 25% / 110 hours per quarter should average 10 hours a week, but more or less are okay (as long as they don’t exceed 8 hours per day or 40 hours per week). In practice, it’s unlikely that a Reader has a ton of grading to do during Week 1, whereas they may have more than 10 hours per week right after a midterm.
In principle, the two things to watch out for are hours reported which do not accurately reflect time worked, and hours which are on track to vary significantly from the student’s appointment (e.g. a 25% Reader who reports 10 hours in Week 1, 28 hours in Week 2, and 26 hours in Week 3). In either case, please inform your staff Graduate Program Coordinator as quickly as possible
- My TA/GSR reported 4.75 sick hours. Shouldn't that be reported in increments of 8?
- That's correct! As salaried employees, TAs and GSRs should be recording time off in one-day increments. Please see the "Short-Term Leave" section above for more information.
- Do Readers need to attend lectures? I thought they just grade.
- Readers are typically required to attend lectures, as specified by the Description of Duties you submit for your course. Although not a contractual requirement, it is atypical for a Reader to be absolved from lecture attendance.
Do you have a timesheet question not answered here? We'd love to add it! Please let Will know.
Reasonable Accommodations for Disabilities
Just like the rest of us, student employees who are disabled (or who become disabled during the quarter) are owed reasonable accommodations which allow them to satisfy the conditions of their employment.
If a student employee discloses the need for accommodations to you, you are welcome to address their need directly if the goal can be easily-achieved without disadvantaging other students. For example, a student may request that you avoid certain color combinations in slides to accommodate their colorblindness, or activate closed captioning during a TA meeting held over zoom – no problem to handle directly.
If a student’s disability may require more substantial accommodations, it is appropriate to recommend that they contact Disability Management Services (DMS) to ensure that their disability is documented. DMS will handle all medical details and simply notify the department of the accommodation required (they are the employee counterpart to the Student Disability Center). In parallel, please let your Graduate Program Coordinator know of the request. On the staff side, we’ll be able to coordinate institutional resources to best-support both you and the student.
Short- and Long-Term Leaves
TAs, Readers (“academic student employees”, or ASEs) and GSRs are guaranteed certain leave options. You do not need to moonlight as a “leaves expert”, nor handle the paperwork, but as their supervisor you do need to be able to give your student employees a quick overview and get them pointed in the right direction.
The Quick Overview
Short-Term Leave
ASEs with a 50% appointment may take up to two days of paid short-term leave (prorated accordingly for those with 25% or 75% appointment). For salaried students this is paid, while for hourly students it is unpaid. Personal illness, family emergencies, or urgent appointments are among the reasonable uses for this leave.
Long-Term Leave
ASEs are eligible for eight weeks of long-term leave per academic year. For salaried students this is paid, while for hourly students it is unpaid. Serious health conditions, family care, pregnancy, and baby care and bonding are among the reasonable uses for this leave. ASEs should ideally be informing you of the need for such leave at least 30 calendar days in advance of the date on which it is necessary, although of course the vicissitudes of some health conditions may prevent them doing so.
Other Leaves
Leave for bereavement, jury duty, military service, and what is rather unkindly termed “pregnancy disability” are all contractually-guaranteed to each ASE.
The Right Direction
If an ASE has suggested to you that they would like to pursue a leave, all you need to do is let your Graduate Program Coordinator know. All set! We’ll take care of getting the leave formalized, and will let you know the outcome.
If based on an ASE’s statements you think a leave might be warranted (e.g. if they say that their partner has just been in a major car accident and requires care), you do not need to disclose anything which is not already reportable, but you’re very welcome to say something as simple as “I think you may be owed some time off for that situation, if you would like” and suggest that the ASE go to speak with their Graduate Program Coordinator.
Addressing Performance Concerns
Ideally, everything goes smoothly for both you and your ASE. If you do notice performance issues, though, it's important to extend due empathy to the student, adhere to the terms of the contract, and keep your enrolled undergraduates' pedagogical need in mind. Here's one take on what that looks like in practice:
- Is the employee completing the tasks listed in the Description of Duties? Refer back to the Description of Duties form you'd completed. Not all performance markers as so easily-quantified ("a TA's communication style with undergraduates", for example, will ultimately be subject to your qualitative evaluation) but if your concerns involve those which are on the DoD form, it's important to have those in mind.
- Have you discussed your concern with the employee? Make sure that communication with your ASE clearly addresses the issues you have noticed while maintaining a focus on collegial support. Often, workplace issues can be solved by addressing challenges head-on while ensuring that your ASE is still being treated with due respect. And if after doing so the issues persist, having documentation that the issues were discussed clearly supports any necessary escalations.
- Have you consulted with anyone who may be able to provide support? Involve others as necessary. Your Chair or Graduate Program Coordinator will both be a great first step, and can help you think about remediation paths including those described above (leaves, accommodations, etc.). If the issue proves intractable, they are also able to call in other resources at Employee and Labor Relations and/or Graduate Studies.
- Are your concerns solely work-related, or are they also academic? As much as is possible, remember to keep the student's "scholar self" and "employee self" separate. It's not appropriate to pursue disciplinary action against an ASE for that individual's conduct or progress as a student, nor is it appropriate for an employee's perceived misconduct to result in academic consequences, like a Marginal SPA. Of course, we live in a reality where the two are to some degree inextricable; students who are experiencing longer-term academic difficulties are per policy generally not eligible for employment, for example. Given that, though, this is a point on which we must simply do our best.
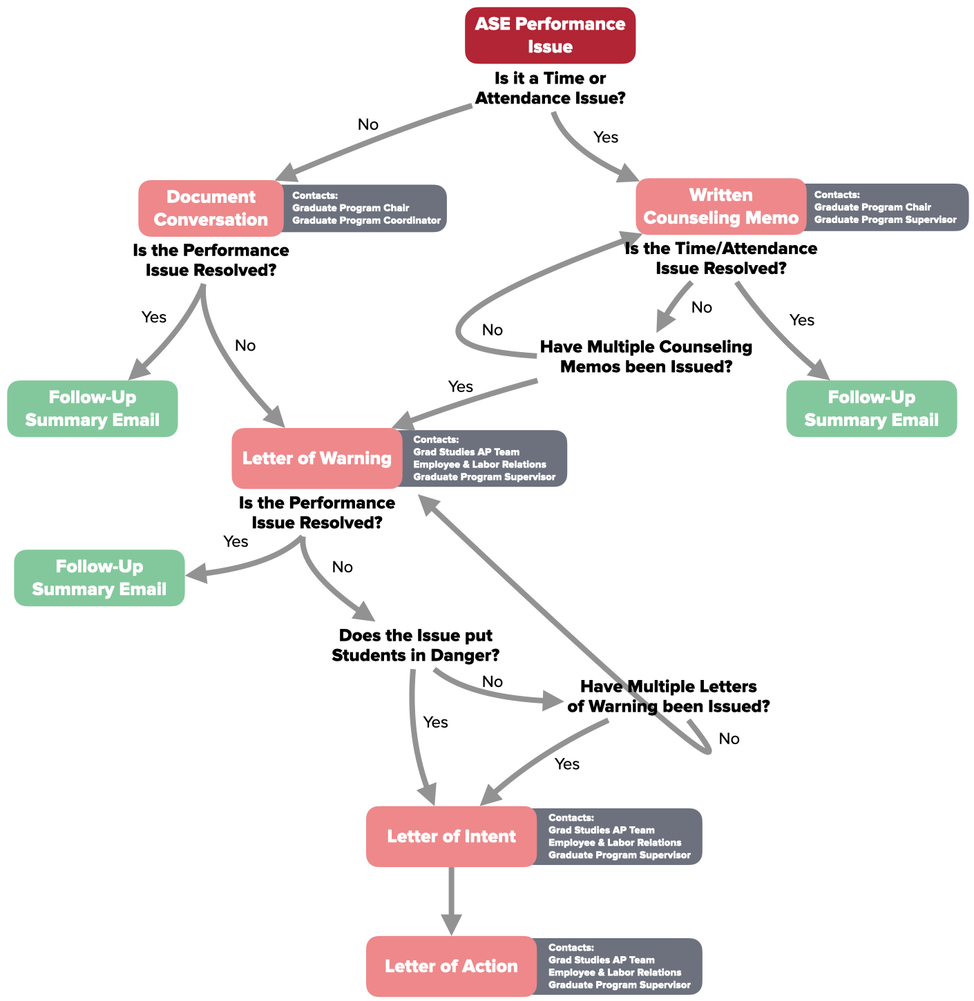
If after constructive discourse and clear discussion of alternatives like leaves and accommodations the issues cannot be resolved, it is typical for your concerns to be addressed first by a formal letter of warning or counseling memo (written in collaboration with Graduate Studies) which is issued to the ASE. In a worst case, this may be followed by suspension without pay or dismissal from the appointment.
Ultimately, the principle of both the ASEs' contractual protections and campus's practical guidance is that mutual respect, clear expectations, and a supportive environment are most conducive to the success of both you and your ASEs in your respective roles, be the circumstances happy or trying.
Performance Issue Flowchart
